我校新媒体获得甘肃省“十佳校媒”荣誉称号
来源:新媒体中心
作者:新媒体中心
时间:2019-04-23
我校新媒体获得甘肃省“十佳校媒”荣誉称号
来源:新媒体中心 作者:新媒体中心 更新于:2019年04月23日阅读:0
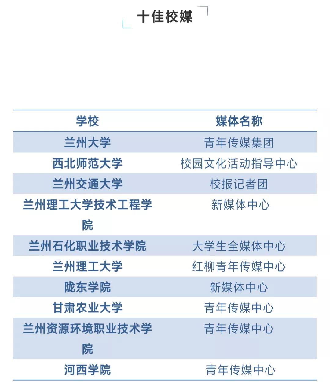
甘肃高校“十佳校媒”评选,是中国青年报、中国(甘肃)高校传媒联盟举办的针对全省各高校新媒体,进行综合业务能力评定的活动。

2018~2019年度“十佳校媒”评选活动启动以来,全省40余家高校官微、团委官微接近百余家新媒体平台中,28家校园媒体通过了初选。后经资料完整度筛选、校媒年度工作内容评估,以及“十佳校媒”网络展示人气投票评选等环节 ,最终评选出年度“十佳校媒“,我校新媒体中心成功入榜并排名前列。

学校官方微博获得2018年度优秀高校新媒体指导老师称号。

兰州理工大学技术工程学院新媒体平台依托学校官网,主要运营学校官方微信平台、官方微博等多项新媒体。学校新媒体平台致力于让全校师生校友更好、更全面的了解学校,致力于整合学校丰富的新闻资源与教学资源,积极拓宽信息渠道,充分利用新媒体宣传技术及时推送校园动态,使学校的宣传工作更为及时准确、贴近师生生活,同时也为热爱新媒体工作的同学搭建了一个施展才华、提升综合素质的平台。学校新媒体平台多次入榜全省高校排行榜前列。
稳固宣传平台,创新宣传形式。学校新媒体主要以“两微两端”为宣传平台,向全校师生及社会各界及时推送思想政治方针,贯彻思想政治文化。一是依托官网,将学校新闻动态、通知及时传播推广,方便师生查阅;二是依托官方微信制作投票系统,开通大屏幕、留言上墙等功能;三是抓住时事热点,第一时间运用微信、微博等推送,制作h5、视频、图解等,吸引更多师生关注了解思想政治动态;使得老师们、同学们喜欢看,愿意看;四是大力推广短视频平台,有针对性的策划发布内容,达到良好的宣传效果。

积极引导舆论,营造健康网络。新媒体中心成员积极引导学生维护网络环境的健康发展,制止网络环境一些不文明事件的发生,组织开展各类线上线下活动,营造良好健康的舆论氛围。

紧跟热点,发力短视频。策划组织短视频互动活动,通过抖音、快手等短视频平台,发布学校视频新闻动态、拍摄师生活动风采,开展街拍、访谈、采编等多种形式的互动活动,发布话题互动等,受到了广大网友的一致好评,短时间内粉丝已达1.1万,视频播放量超过一千万+。

微博矩阵, 打造兴趣化微博。整合学校所有的微博, 规范发布内容, 自上而下形成矩阵。微博平台坚持每天推送内容。通过线下各类活动, 运用微博推广, 衔接活动内容,让学生积极参与, 打造出了一个兴趣化的微博阵容。
每年与团中央学校部、 新浪微博联合开展全国大学生“绿植领养活动”。学校新媒体以线上传播的优势, 通过线上线下结合的形式, 向学生传递了环保理念, 鼓励大学生亲身参与绿色植物种植行动, 积极唤醒大学生环保意识。
微博早晚安计划、心灵鸡汤、百味书摘、今日份分享等栏目受到大家一致好评。

2018年,学校微信公众号全年发布图文319篇,阅读数超过50万+,原创图文168篇;摄影部拍摄1300余张照片,视频拍摄时长累计达400小时,剪辑视频45次,人物采访11次;微博发布图文992次、直播15次,总阅读数达200万+;抖音发布视频280条,点赞9万+,总阅读数达770万+;QQ万能墙发布图文2400篇,访客人数达到280万人次;头条号、企鹅号、一点资讯阅读量超过20万+。














